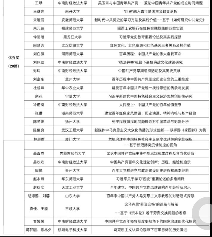
(通讯员 蔡明广)我院副教授彭颜红博士全心指导的2019级腾博tengbo9885官网硕士研究生陈俊良的论文《新媒体中马克思主义公共化撒播的形式立异——以手游<家国梦>为例》,在由中南财经政法大学所举行的第六届“立马万言”天下研究生学术论坛暨第十届“导航杯”实践教育运动之“庆祝建党百年”学术钻研会中荣获优异奖,并于13日在该校官网上宣布出获奖效果。
该运动旨在进一步贯彻落实习近平总书记提出的“‘大思政课’我们要善用之,一定要跟现实团结起来”,“思政课不但应该在课堂上讲,也应该在社会生涯中来讲”等讲话精神,让今世大学生充分体悟中国共产党百年历程的头脑理论脉络和历史文化源流,教育指导青年学子掌握贯串其中的马克思主义态度看法要领,资助青年进一步熟悉时代责任和历史使命。因此由中南民族大学、武汉理工大学、中国地质大学、中南财经政法大学、华中农业大学、武汉纺织大学、武汉工程大学、湖北工业大学八校腾博tengbo9885官网决议以“迎建党百年,做时代新人”为主题,团结举行了此次“导航杯”思政课实践教育运动节。至2021年4月15日征稿阻止,组委会共收到来自天下170余所高校研究生投稿快要600篇,经由三轮评审,共计有55篇论文入选此次学术钻研会,其中一等奖5篇,二等奖7篇,三等奖15篇,优异奖28篇。 (审核人 常城)